關于舉辦第80屆中國教育裝備展示會的通知
http://www.wdstygs.cn2021年05月26日 13:36教育裝備網
中教協文〔2021〕14號
各省、自治區、直轄市及計劃單列市、新疆生產建設兵團教育裝備行業協會,教育技術裝備處(部、站、中心、辦),電化教育館,教育部所屬有關單位,各參展企業:
第80屆中國教育裝備展示會(以下簡稱展示會)定于2021年10月21日至25日在四川省成都市舉辦,現將有關事項通知如下:
一、組織機構
主辦單位:中國教育裝備行業協會
承辦單位:四川省教育廳
成都市人民政府
協辦單位:各省(區、市)及計劃單列市教育裝備行業協會
會務執行單位: 四川省學校國有資產與教育裝備中心
四川省教育裝備行業協會
二、時間地點
1.時間:10月21日-25日。其中,21日-22日展位搭建、參會嘉賓報到,23日-25日展示,25日16:00后開始撤展。
2.展示地點:中國西部國際博覽城(四川省成都市天府新區福州路東段88號)
三、主要內容
1.全面展示學前教育、基礎教育、職業教育、特殊教育和高等教育所需教育裝備產品和服務,包括實驗室設備、信息化設備及教學軟件、功能/學科教室設備、STEAM教學設備、音體美設備、文教圖書及館建資源、學校后勤用品、幼兒游藝器材及兒童玩具、教育服務與培訓資源、公共衛生及醫療健康設備、職教實訓設備等。
2.舉辦各類論壇及研討會。
3.組織參會嘉賓及各代表團巡館,了解展示產品。
4.舉行其他各類活動。
四、參展事項
1.參展對象:凡經過工商登記合法經營并依據有效標準生產的企業均可報名參展。
2.報名方式:原則上實行屬地化組團報名,即各企事業單位均在工商登記所在地報名。請各組團單位積極組織生產經營企業參展,于2021年6月10日后登錄中國教育裝備行業協會管理系統(http://zh.ceiea.com)填報展位及參會人員信息。展位9m2/個,特展展位4個起訂。企業申報展位并繳納展位費用,后組委會統一確定時間分配展位,展位一經安排,展位費用將不予退還。報名及繳費截止日期:2021年7月10日。
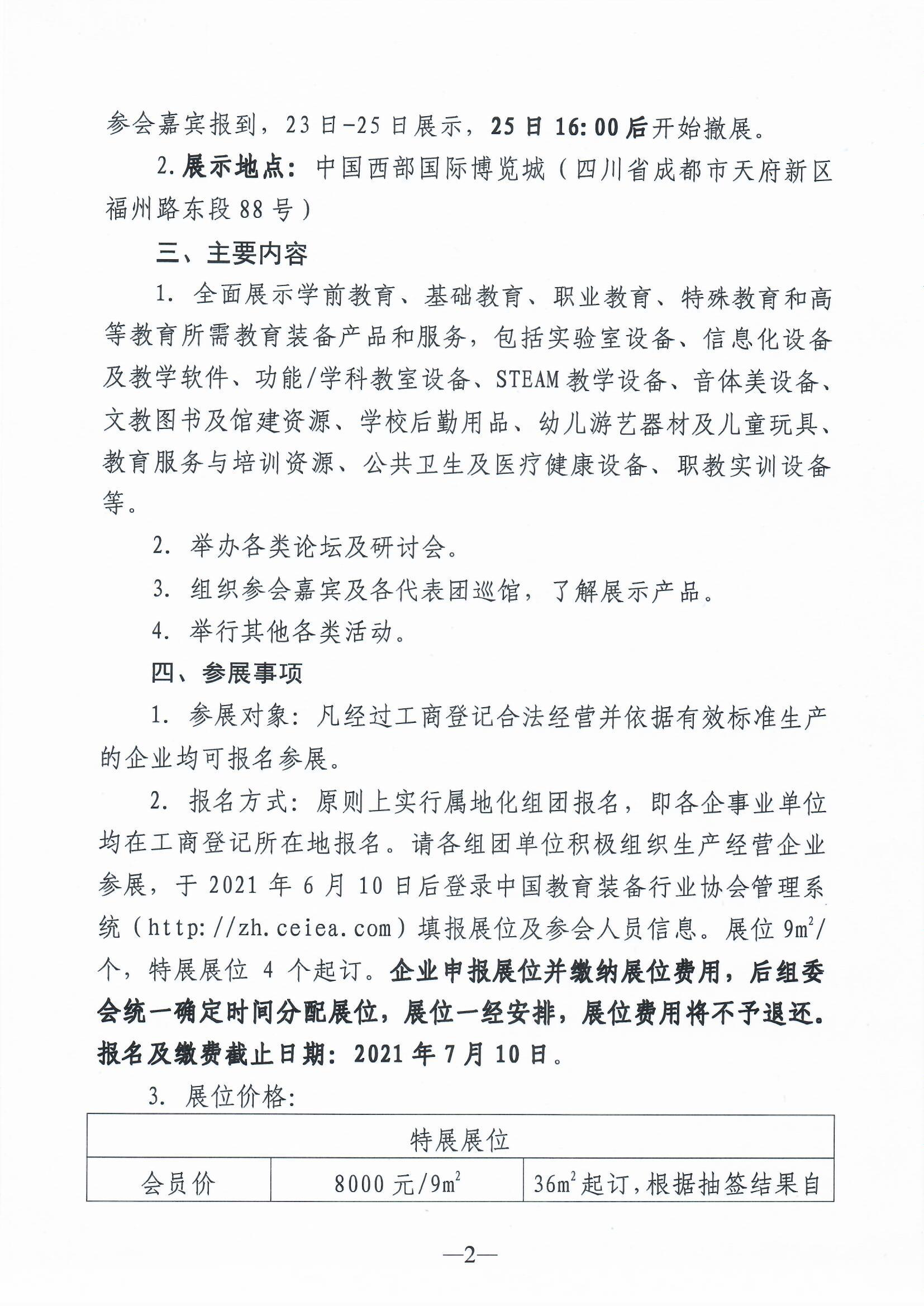
3.展位價格:
|
特展展位 |
||
|
會員價 |
8000元/9m2 |
36m2起訂,根據抽簽結果自行挑選位置 |
|
非會員價 |
9000元/9m2 |
|
|
標準展位 |
||
|
會員價 |
3800元/9m2 |
由組委會按區域劃分統一安排位置 |
|
非會員價 |
5200元/9m2 |
|
備注:(1)本屆展示會特展展位只限申報36m2、54m2、72m2、90m2、108m2、144m2、180m2、216m2、270m2、360m2、450m2幾種規格。
(2)2021年6月30日前入會并繳納會員費的會員企業本屆展會可享受會員價。
4.展區安排:展示會設特展展區、產品分類展區和省市綜合展區。特展展區的展位位置可由參展企業按照次序抽簽結果自行挑選,挑選次序按照申報展位面積由大到小進行排序;產品分類展區和省市綜合展區的展位順序仍按大區輪換的方法執行。產品分類展區擬安排:幼兒教育展區、后勤裝備展區、音體美圖展區。展位分布圖將另行通知。
參展企業可在報名系統內選擇提供英文公司名稱及企業或產品LOGO(要求:LOGO圖像分辨率不小于100dpi,白底,為jpg格式且文件大小不超過3M;請勿上傳CMYK模式的圖片),用于后期會務指南和楣板制作。填報的參展產品將用于印制參展產品目錄及企業名錄并同步網絡展示。
5.展位配置:
(1)標準展位:一張洽談桌、兩把椅子、兩盞射燈、三面2.45m高的圍板、一個220V/5A電源插座。
(2)光地展位:無任何展具,特裝搭建限高4.5m。
6.展位使用:
(1)展位僅供參展企業自行使用,嚴禁倒賣、轉讓給第三方。參展企業有倒賣或轉讓展位行為的,一經發現,組委會有權封存其展位,取消其參展資格。
(2)參展企業及其合作伙伴在展示會現場進行的所有活動均須符合法律法規,涉及任何法律法規所界定的處罰和賠償責任的,均由參展企業自行承擔。
(3)參展企業的展位布置及在展位內的行為不得以任何方式妨礙其他參展企業。
7.籌、撤展:參展企業應根據展示會規定的時間和要求進行籌、撤展,不得提前或延遲。籌、撤展期間,參展企業須派專人負責管理展位。
8.參展企業及觀眾可關注“教育裝備網公眾號”,獲取更優質的參展、觀展體驗。“教育裝備網公眾號”主要功能如下:
(1)實時發布展會相關活動內容;
(2)提供參展企業展品及案例的查詢、會刊下載;
(3)參展商、參觀觀眾、會議預報名;
(4)查找展位獲取地圖導航;
(5)展會活動照片、視頻、直播回看;
(6)線上全景3D展廳;
(7)其他。
教育裝備網公眾號
五、參會人員
1.教育部有關領導。
2.各省、自治區、直轄市教育廳(教委),計劃單列市及新疆生產建設兵團教育局領導。
3.各省、市、區、縣教育行政部門、教育裝備部門、電化教育部門、后勤管理部門、政府采購部門負責人和工作人員。
4.各級各類學校負責人、一線教師。
5.各教育裝備生產企業、代理商、經銷商、國際貿易采購商等有關單位人員。
請各省、自治區、直轄市及計劃單列市組團單位加大工作力度,積極聯絡本轄區內相關人員到會參觀。觀眾可通過在線方式進入展示會專題網站(www.wdstygs.cn/zt/80 )或在“教育裝備網公眾號”進行預登錄,填寫相關信息。參觀不收取任何費用。
六、注意事項
1.對逾期未繳納費用的參展企業將不予分配展位。
2.參展企業必須以單位名義匯款,不接受個人匯款。
3.參會代表交通及食宿費用自理,組委會將提供部分駐地賓館房間,賓館信息及費用另行通知。
4.為減輕參會人員的經濟負擔,組委會建議參會人員自行解決吃住行問題。
5.參展產品涉及知識產權的,參展企業須有自主知識產權或已獲得相關知識產權所有人的許可。參展產品涉及侵權的,組委會有權責令其終止展示,拒不執行者,將給予全行業通報,三年內禁止參加中國教育裝備展示會。
6.請參加“新產品、新技術、新成果發布會”的參展企業于2021年7月20日前填寫“新產品、新技術、新成果發布會申報信息表”(見附件),由主辦方提交組委會專家組進行審核。主辦方將于2021年9月1日前通知最終入圍發布會的企業。
七、賬號信息
匯款賬戶1:
賬戶名稱:中國教育裝備行業協會
開 戶 行:中國銀行北京文慧園支行
賬 號:328567481195
匯款賬戶2:
賬戶名稱:四川省教育裝備行業協會
開 戶 行:中信銀行漿洗街支行
賬 號:7411610182600173580
請各參展企業登錄中國教育裝備行業協會管理系統(http://zh.ceiea.com)查詢具體匯款賬戶。
八、相關網址
1.中國教育裝備行業協會官網www.ceeia.cn
2.中國教育裝備網www.wdstygs.cn
3.展示會專題網站www.wdstygs.cn/zt/80
九、聯系方式
1.中國教育裝備行業協會
聯系人: 張繼芳 (010)59893206、13621319972
唐云霞 (010)59893212、13601081522
E-mail:[email protected]
2.四川省教育裝備行業協會
聯系人:李柯瑾(028)81502443、18080785888
劉小新(028)81502443、15308051203
3. 展示會專題網
聯系人:方建偉(0551)65331809、18655196105
E-mail:[email protected]
中國教育裝備行業協會
2021年5月25日
責任編輯:董曉娟
本文鏈接:TOP↑











首頁












